广东省科学技术厅关于2019-2020年度省科技专项资金(粤港澳联合实验室等)拟立项项目的公示
来源:广东省科学技术厅日期:2019-10-23

粤科公示〔201934

根据《广东省省级财政专项资金管理办法有关》规定,拟安排2019-2020年度粤港澳联合实验室、粤港澳科技合作领域、对外科技合作平台类项目,本批项目共计37项,拟安排财政专项资金7350万元,现予以公示。公示期自20191022日~1028日,共7天。

任何单位和个人如对公示内容持有异议,请在公示期内以书面形式反映。反映公示名单的情况和问题应坚持实事求是原则,以个人名义反映情况的,请提供真实姓名、联系方式和反映事项证明材料等;以单位名义反映情况的,请提供单位真实名称(加盖公章)、联系人、联系方式和反映事项证明材料等。

联系人:省科技厅资源配置与管理处  司圣奇

    机关纪委    

 真:020-8316394383163627

附件:

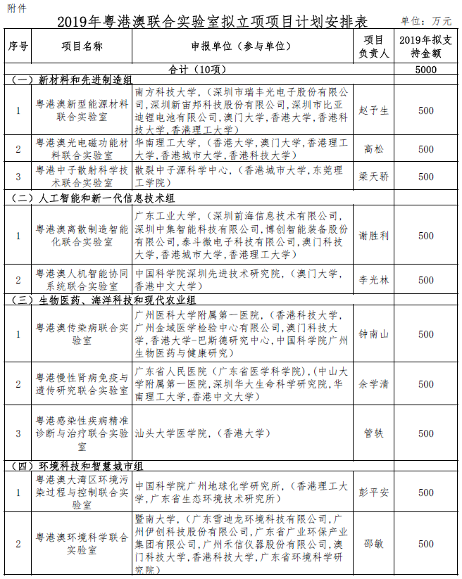
1.2019年粤港澳联合实验室拟立项项目计划安排表

2.2019-2020年度粤港澳科技合作领域拟立项项目计划安排表

3.2019-2020度对外科技合作平台类拟立项项目计划安排表

省科技厅

20191022

上一篇:关于中山市2019年市级企业技术中心认定结果...
下一篇:关于广东省2019年第五批拟更名高新技术企业...
免费热线:400-004-1069

广东赛辰检测服务股份有限公司

联系电话:020-32200125

邮编:510663

地址:广州市黄埔区彩频路9号5楼