各有关单位:
为深入学习贯彻习近平新时代中国特色社会主义思想和党的十九大精神,全面落实国家发展改革委等41部委《印发<关于对科研领域相关失信责任主体实施联合惩戒的合作备忘录>的通知》(发改财金〔2018〕1600号)和《广州市人民政府关于印发广州市建立完善守信联合激励和失信联合惩戒机制实施方案的通知》(穗府〔2019〕1号)等有关要求,加强科研诚信体系建设,建立健全科研领域失信联合惩戒机制,构筑诚实守信的科技创新环境,市发展改革委、人民银行广州分行营业管理部、市科技局、市委组织部、市委宣传部、市委编办、市文明办、市委网信办、市教育局、市工业和信息化局、市公安局、市财政局、市人力资源社会保障局、市规划和自然资源局、市住房城乡建设局、市交通运输局、市水务局、市商务局、市卫生健康委、市国资委、广州海关、黄埔海关、广州市税务局、市市场监管局、市地方金融监管局、广东银保监局、广东证监局、市总工会、团市委、市妇联、市科协联合签署了《关于对科研领域严重失信主体实施联合惩戒的合作备忘录》。现印发给你们,请认真贯彻执行。
附件:关于对科研领域严重失信主体实施联合惩戒的合作备忘录.pdf
广州市科学技术局 广州市发展和改革委员会
广州市市场监督管理局 中国人民银行广州分行营业管理部
2019年12月20日
附件
关于对科研领域严重失信主体实施联合惩戒的合作备忘录
为深入学习贯彻习近平新时代中国特色社会主义思想和党的十九大精神,全面落实国家发展改革委等 41 部委《印发<关于对科研领域相关失信责任主体实施联合惩戒的合作备忘录>的通知》(发改财金〔2018〕1600 号)和《广州市人民政府关于印发广州市建立完善守信联合激励和失信联合惩戒机制实施方案的通知》(穗府〔2019〕1 号)等有关要求,加强科研诚信体系建设,建立健全科研领域失信联合惩戒机制,构筑诚实守信的科技创新环境,市发展改革委、人民银行广州分行营业管理部、市科技局、市委组织部、市委宣传部、市委编办、市文明办、市委网信办、市教育局、市工业和信息化局、市公安局、市财政局、市人力资源社会保障局、市规划和自然资源局、市住房城乡建设局、市交通运输局、市水务局、市商务局、市卫生健康委、市国资委、广州海关、黄埔海关、广州市税务局、市市场监管局、市地方金融监管局、广东银保监局、广东证监局、市总工会、团市委、市妇联、市科协就科研领域实施失信联合惩戒达成如下一致意见。
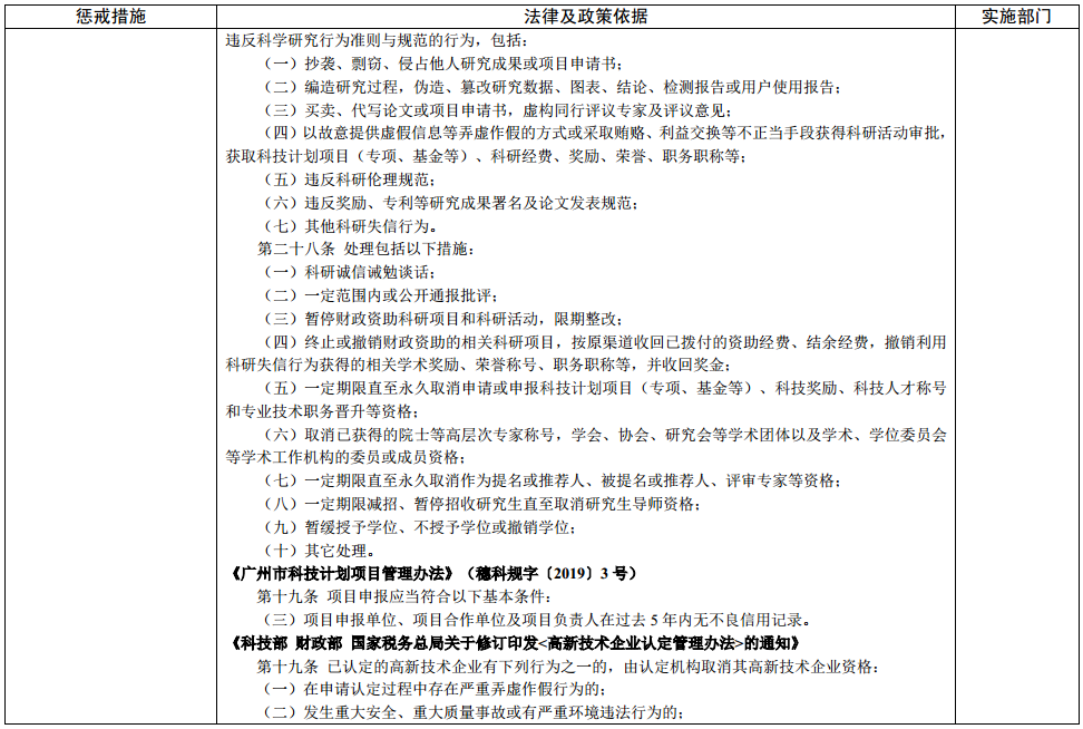
一、联合惩戒对象
联合惩戒对象为在科研领域存在严重失信行为,列入科研诚信严重失信行为记录名单的相关责任主体,包括科技计划项目的承担人员、评估人员、评审专家、科研服务人员等自然人,项目承担单位、项目管理专业机构、中介服务机构等法人机构。
二、联合惩戒措施
依据相关责任主体失信行为严重程度,对其采取以下一项或多项惩戒措施:
(一)市科技局采取的惩戒措施
1. 取消一定期限申报或承担市科技计划项目、市科技局负责的产业领军人才项目、红棉计划项目、外国专家引进项目等财政资金支持项目的资格。
2. 对在科技项目管理和评审过程中发生失信行为的评审专家和项目管理专业服务机构,在一定期限内不委托其从事科技成果和科技项目评估、鉴定、论证等工作。
3. 作为高新技术企业认定管理工作监督检查等相关工作的重点监管对象。
4. 列为重点监管对象,增加在市科技计划、产业领军人才、红棉计划、外国专家引进等项目实施中的监督检查频次。
(二)跨部门联合惩戒措施
5. 按程序及时撤销相关荣誉称号,取消参加评优评先资格。(实施单位:市委宣传部、市文明办、市人力资源社会保障局、市总工会、团市委、市妇联、市科协)
6. 依法限制招录(聘)为公务员或事业单位工作人员。(实施单位:市委组织部、市人力资源社会保障局等有关部门)
7. 在职称评定、职务晋升等工作中,将失信信息作为重要参考依据。(实施单位:市委组织部、市人力资源社会保障局、市教育局、市卫生健康委等有关部门)
8. 失信责任主体是个人的,依法限制登记为事业单位法定代表人。失信责任主体是机构的,该机构法定代表人依法限制登记为事业单位法定代表人。(实施单位:市委编办)
9. 暂停审批其新的重大项目申报,核减、停止拨付或收回政府补贴资金。(实施单位:市发展改革委、市财政局、市人力资源社会保障局、市国资委)
10. 将失信信息作为证券公司、保险公司、基金管理公司、期货公司的董事、监事和高级管理人员及分支机构负责人任职审批或备案的参考。(实施单位:广东银保监局、广东证监局)
11. 将失信信息作为证券公司、基金管理公司及期货公司的设立及股权或实际控制人变更审批或备案,私募投资基金管理人登记、重大事项变更以及基金备案的参考。(实施单位:广东证监局)
12. 将失信信息作为加强对境内上市公司实行股权激励计划或相关人员成为股权激励对象事中事后监管的参考。(实施单位:市国资委、市财政局、广东证监局)
13. 强化税收管理,提高监督检查频次。(实施单位:广州市税务局)
14. 将失信责任主体的失信情况作为纳税信用评价的重要外部参考。(实施单位:广州市税务局)
15 对严重失信责任主体,依法限制其获得认证证书。(实施单位:市市场监管局)
16. 对失信责任主体进出口货物实施严密监管,在办理相关海关业务时,加强单证审核、布控查验、加工贸易担保征收、后续稽查或统计监督核查。(实施单位:广州海关、黄埔海关)
17. 对失信责任主体申请适用海关认证企业管理的,不予通过认证。已经成为认证企业的,按照规定下调企业信用等级。(实施单位:广州海关、黄埔海关)
18. 依法限制参与依法必须招标的工程建设项目招投标活动。(实施单位:市工业和信息化局、市住房城乡建设局、市交通运输局、市水务局、市商务局、市市场监管局)
19. 依法限制参与基础设施和公用事业特许经营。(实施单位:市发展改革委、市财政局、市住房城乡建设局、市交通运输局、市水务局)
20. 依法限制享受投资等领域优惠政策。(实施单位:市发展改革委等有关单位)
21. 依法限制其作为供应商参与政府采购活动。(实施单位:市财政局等有关单位)
22. 依法限制取得政府供应土地。(实施单位:市规划和自然资源局)
23. 依法限制取得生产许可证。(实施单位:市市场监管局)
24. 依法限制取得建筑开发规划选址许可、新增建设项目规划许可、水土保持方案许可和设施验收报备、施工许可等。(实施单位:市规划和自然资源局、市住房城乡建设局、市水务局)
25. 依法限制发起设立或参股金融机构。(实施单位:广东银保监局、广东证监局、市地方金融监管局)
26. 依法限制发起设立或参股小额贷款公司、典当行、融资担保公司、融资租赁公司、商业保理公司等机构。(实施单位:市地方金融监管局)
27. 将失信信息纳入金融信用信息基础数据库,作为银行评级授信、信贷融资、管理和退出的重要参考依据。(实施单位:人民银行广州分行营业管理部、广东银保监局)
28. 依法对申请发行企业债券不予受理。(实施单位:市发展改革委)
29. 对已成为证券、基金、期货从业人员的相关主体予以重点关注。(实施单位:广东证监局)
30. 将其失信信息作为独立基金销售机构审批时的参考。(实施单位:广东证监局)
31. 对其依法采取责令改正、暂停相关业务、停业整顿、关闭网站、吊销相关业务许可证或者吊销营业执照等措施。(实施单位:市公安局、市市场监管局、市委网信办)
三、联合惩戒实施方式
(一)市科技局通过市公共信用信息管理系统向签署本备忘录的相关部门提供科研领域联合惩戒对象的相关信息。同时,在“信用广州”网站、市科技局政府网站等向社会公布。其他部门和单位通过市公共信用信息管理系统联合奖惩子系统获取科研领域联合惩戒对象信息,按照本备忘录约定内容,依法依规实施惩戒。
(二)建立惩戒效果定期通报机制,根据实际情况相关部门
可定期将联合惩戒措施的实施情况通过市公共信用信息管理系统反馈至市发展改革委和市科技局。
四、联合惩戒动态管理
市科技局对科研领域失信行为责任主体名单进行动态管理,通过市公共信用信息管理系统定期更新科研领域严重失信行为信息,相关部门依据相关规则和程序实施或解除惩戒措施。依程序取消严重失信行为信息公示或公示期限届满的,相关记录转为电子档案长期保存。
五、其他事宜
各部门应密切协作,积极落实本备忘录。本备忘录实施过程涉及部门之间协调配合的问题,由各部门协商解决。各有关单位可在惩戒时按相关具体规定或管理要求,确定惩戒时限。
本备忘录签署后,各项惩戒措施所依据的法律、法规、规章及规范性文件有修改或调整的,以修改后的法律、法规、规章及规范性文件为准。



广东赛辰检测服务股份有限公司
联系电话:020-32200125
邮编:510663
地址:广州市黄埔区彩频路9号5楼