各有关单位:
为进一步加强市科技计划项目管理,做好项目结题收尾工作,现就2018年产业技术重大攻关计划(未来产业关键技术专题)项目验收工作提醒如下:
一、工作依据
(一)《广州市科技计划项目管理办法》(穗科规字〔2019〕3号);
(二)《广州市财政局 广州市科学技术局 广州市审计局关于市级财政科研项目资金绩效提升和管理监督办法》(穗财规字〔2019〕6号);
(三)《广州市科技创新发展专项资金管理办法》(穗科创规字〔2017〕4号)。
二、验收提醒
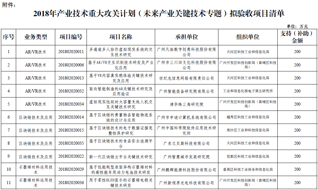
本批次项目是2018年立项将到期项目共计30项,项目合同执行期至2020年3月31日止,各项目承担单位需在合同期满后三个月内登录广州市科技业务管理阳光政务平台(http://sop.gzsi.gov.cn/egrantweb/)提交验收申请,提前完成合同规定任务的可提前申请验收,市科技局按相关管理办法组织项目验收,对通过验收的项目,签发《验收证书》。请各项目组织单位做好督促提醒、网上审核工作。
逾期未提交的,我局将采取强制终止结题措施,项目承担单位按照有关规定退回已拨付财政经费,并视情况取消相关项目承担单位、项目负责人等责任主体5年内申报市科技计划项目的资格,对存在严重失信行为的按相关规定处理。
三、咨询电话
(一)业务主管
市科技局高新处,咨询电话:83124032、83124171
(二)验收组织
广州市科技项目评审中心,咨询电话:83588281
(三)技术支持
咨询电话:400-161-6289,83124014
附件:2018年产业技术重大攻关计划(未来产业关键技术专题)拟验收项目清单.pdf
广州市科学技术局
2020年1月10日



广东赛辰检测服务股份有限公司
联系电话:020-32200125
邮编:510663
地址:广州市黄埔区彩频路9号5楼