近期中央密集部署“新基建”,20天内4次提及相关内容,其中2次提及5G网络。
而在3月4日召开的中央政治局常务委员会会议上更首次提及数据中心。
中央密集部署推进“新基建”
——3月4日,中央政治局常务委员会会议:要加大公共卫生服务、应急物资保障领域投入,加快5G网络、数据中心等新型基础设施建设进度。要注重调动民间投资积极性。
——2月23日,中央统筹推进新冠肺炎防控和经济社会发展工作部署会议:用好中央预算内投资、专项债券资金和政策性金融,优化投向结构。一些传统行业受冲击较大,而智能制造、无人配送、在线消费、医疗健康等新兴产业展现出强大成长潜力。要以此为契机,改造提升传统产业,培育壮大新兴产业。
——2月21日,中央政治局会议:加大试剂、药品、疫苗研发支持力度,推动生物医药、医疗设备、5G网络、工业互联网等加快发展。
——2月14日,中央全面深化改革委员会第十二次会议:基础设施是经济社会发展的重要支撑,要以整体优化、协同融合为导向,统筹存量和增量、传统和新型基础设施发展,打造集约高效、经济适用、智能绿色、安全可靠的现代化基础设施体系。
——1月3日,国务院常务会议:大力发展先进制造业,出台信息网络等新型基础设施投资支持政策,推进智能、绿色制造。
“新基建”并不是一个新概念,早在2018年底召开的中央经济工作会议上就明确了5G、人工智能、工业互联网、物联网等“新型基础设施建设”的定位,随后“加强新一代信息基础设施建设”被列入2019年政府工作报告。2020年开年的首场国常会再提新基建。
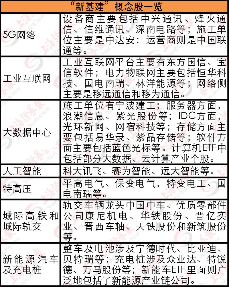
“新基建”包括哪些内容?

未来5年5G网络建设投资
累计将达到1.2万亿元
今年,5G基站建设已成为热门的投资方向。此前,三大运营商及多个地方政府都已披露了数量可观的5G建设计划。
三大运营商方面,中国移动2020年的目标是建设30万个5G基站,并将在全国地级以上城市建设5G网络。中国电信和中国联通则表示,将力争在上半年完成47个城市的10万个基站建设,并在今年前三季度完成全国25万个基站的建设目标。
地方层面,8个省市在今年政府工作报告中明确规划了年内计划新建5G基站的数量,合计超过30万个。3月3日召开的2020年广东省信息通信行业工作会议上再次明确,广东预计将在今年三季度末完成5万座5G基站建设,力争全年建设6万座。
据中国信通院预测,到2025年5G网络建设投资累计将达到1.2万亿元。同时,“5G+工业互联网”将推动工业企业开展内部网络化、信息化改造。
据估计,仅网络化改造未来5年的投资规模就有望达到5000亿元。此外,5G网络建设还将带动产业链上下游以及各行业应用投资,预计到2025年将累计带动超过3.5万亿元投资。
“数据中心”
行业前景广阔
3月4日召开的中央政治局常务委员会会议在新基建相关内容中首次提及“数据中心”。
数据中心(IDC),是为有互联网需求的用户,提供了集中存放计算、存储以及网络设备的场所。IDC除提供最基本的场地之外,还需要提供互联网基础服务,如稳定高速的互联网接入带宽、稳定充足的电力供应、恒温恒湿的机房环境、实时有效的集中监控等。
相关数据显示,2019年我国IDC市场规模达到1560.8亿元,同比增长27.1%,远高于世界平均水平(约11%),增长潜力十足,成长空间较大。
目前,我国IDC市场格局以运营商数据中心为主,凭借其网络带宽和机房资源优势,中国三大运营商市场份额占比约达65%;其以第三方IDC为主,主要满足核心城市IDC需求弥补供需缺口,具备一定资源壁垒。

广东赛辰检测服务股份有限公司
联系电话:020-32200125
邮编:510663
地址:广州市黄埔区彩频路9号5楼