3月25日,全省科技创新大会在广州召开,大会颁发了2019年度广东省科学技术奖,其中突出贡献奖2人、自然科学奖24项、技术发明奖14项、科技进步奖135项、科技合作奖4人,合计179项(人)。
省科技厅负责人介绍,与2018年度相比,2019年度获奖项目数量增加3项(人),更多的优秀成果涌现,充分展示了我省大力贯彻落实创新驱动发展战略、建设粤港澳大湾区国际科技创新中心和科技创新强省取得的突出成效。
45岁以下第一完成人有61人
谁拥有一流创新人才、拥有一流科学家,谁就能在科技创新中占据优势。
2019年度突出贡献奖两位获奖者分别是中国工程院院士、华南理工大学教授王迎军,中国工程院院士、中国科学院南海海洋研究所所长张偲。“这两位杰出科学家目前仍活跃在科研一线,他们对科学的执着和追求、勇攀科学高峰的精神为广大科技工作者树立了光辉榜样。”省科技厅负责人说。
青年科学家获奖群体同样引人注目、可圈可点。据统计,2019年度获奖项目(人)中,45岁以下的第一完成人有61人,占比34.1%,其中特等奖项目1人、一等奖项目12人、二等奖项目48人,青年科技人才正逐步成长为我省科技创新中坚力量。
自然科学奖励项目创新高
利用人体尿液成功诱导多能干细胞(iPS细胞),为进一步研究发育、分化、衰老和疾病等诸多过程提供了全新思路,这项由中科院广州生物医药与健康研究院西班牙籍研究员米格尔·埃斯特班牵头完成的“尿液诱导多能干细胞技术及体细胞重编程机制”,获自然科学奖一等奖。2019年也是我省开放外籍科研人员提名自然科学奖的元年。
近年来,我省持续加强基础研究和应用基础研究,着力实现前瞻性基础研究、引领性原始创新成果重大突破。
数据显示,在2019年度179项获奖项目(人)中,自然科学奖有24项,占比达到13.4%,奖励数量和占比均为历年最高。自然科学奖获奖项目充分展现了我省在基础研究和应用基础研究中取得的一批高水平科研成果。
企业创新主体地位更加稳健
测温、消毒、空中喊话……在新冠肺炎疫情防控中,大疆创新的无人机各种使用“姿势”相当抢眼。2019年度的科技进步奖特等奖,颁给了大疆创新“三维环境智能感知系统研发及应用”项目。
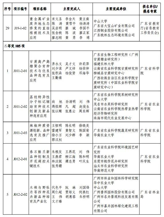
2019年度科技进步奖共有135项获奖,其中特等奖1项、一等奖29项、二等奖105项,这批获奖项目成果在转化应用过程中产生了显著的社会经济效益。
据统计,获奖项目成果转化应用后在完成单位新增销售额累计达到893.3亿元、新增利润累计达到136.7亿元,在应用单位新增销售额累计达到1054.1亿元、新增利润累计达到122.3亿元,充分展现了我省科技创新引领产业高质量发展。
此外,在2019年度179项获奖项目(人)中,由企业牵头或参与的项目总数达到123个,占获奖项目总数的68.7%。从牵头项目看,由企业或依托企业牵头完成的有66项,占获奖项目总数的36.9%,位居首位,企业创新主体地位更加稳健。
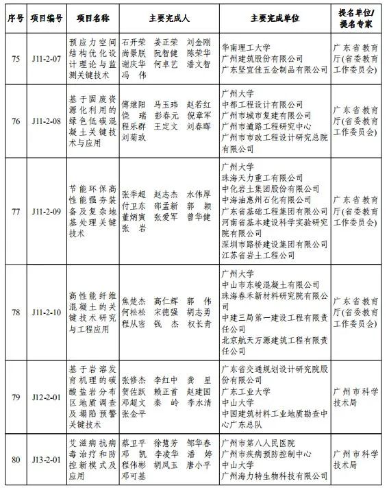
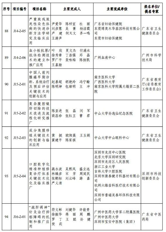
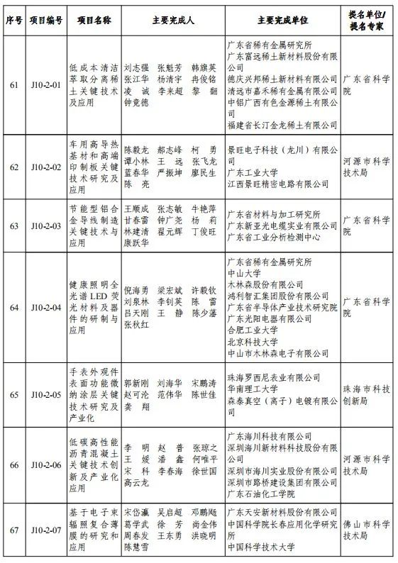
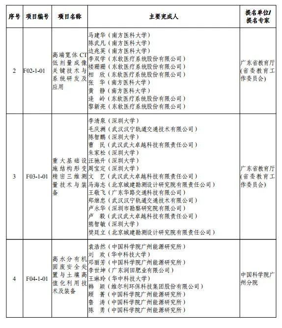
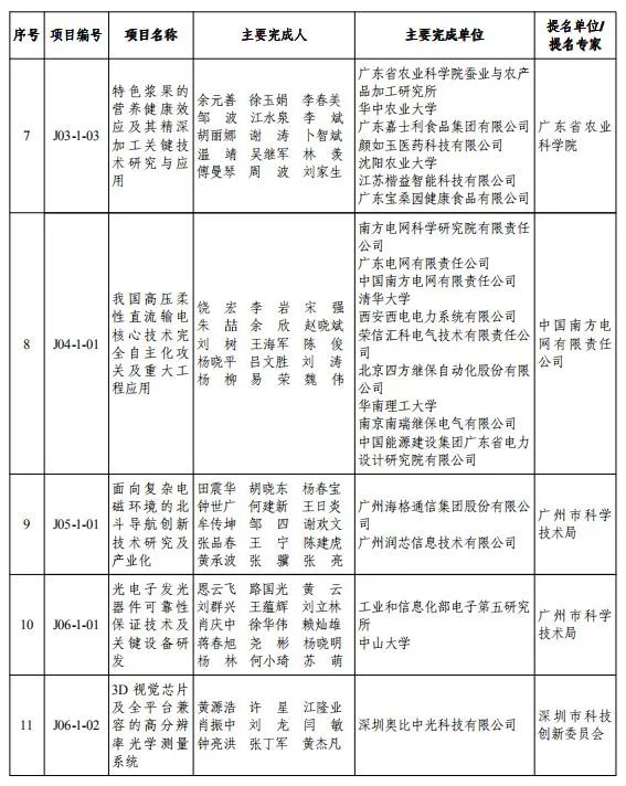
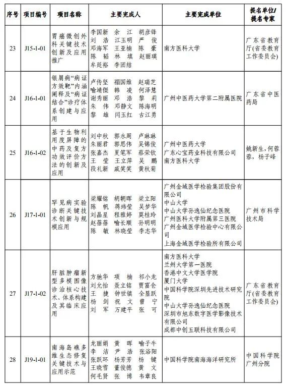
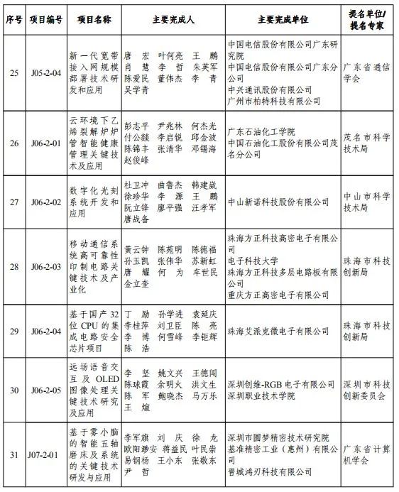
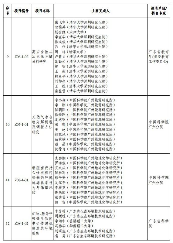
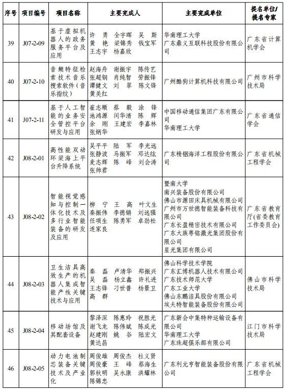
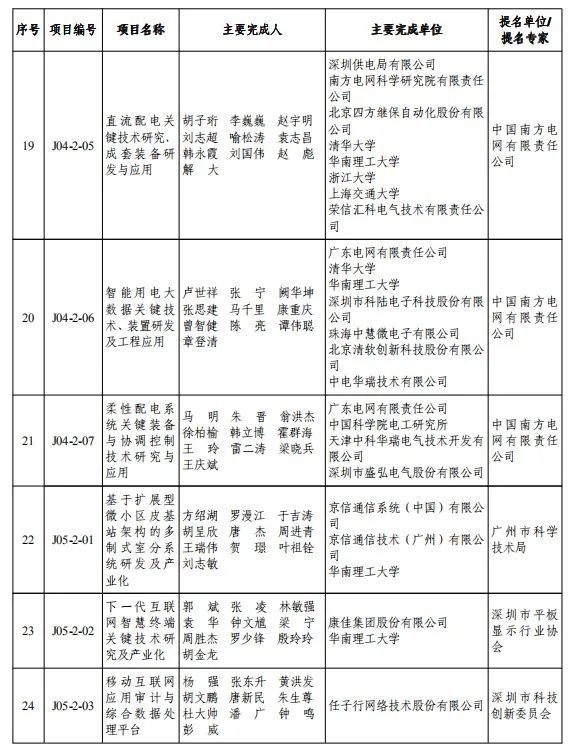
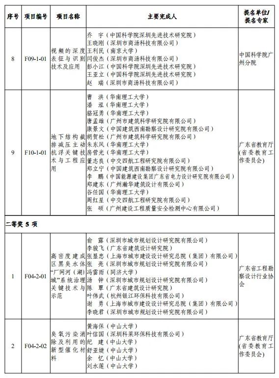
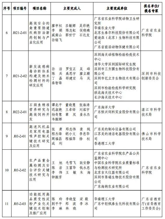
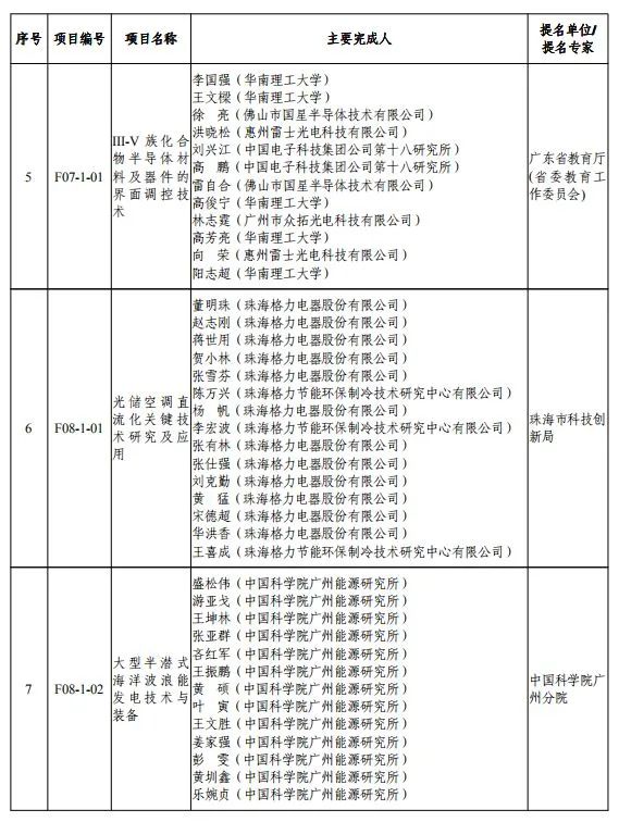
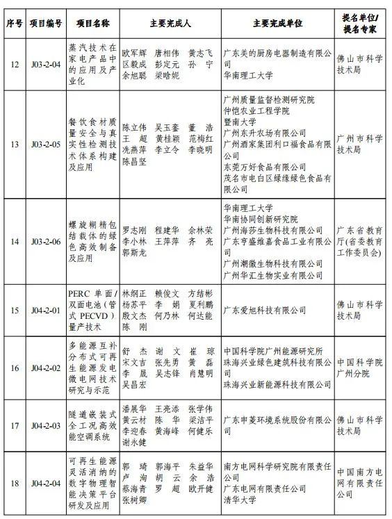
获奖项目名单如下:

广东赛辰检测服务股份有限公司
联系电话:020-32200125
邮编:510663
地址:广州市黄埔区彩频路9号5楼