各镇街(园区)科技主管部门,各有关企业:
根据省科技厅要求,现组织开展广东省2020年第一批高新技术企业更名有关工作,现将有关事项通知如下:
一、申请企业对象
我市已经变更名称但未在国家高新技术企业认定管理工作网(http://www.innocom.gov.cn/)更名的高企以及外地迁入我市的高企。
二、工作要求
(一)请各镇街(园区)科技主管部门组织辖区内相关高企做好名称变更工作,收集企业更名申请纸质材料,于3月30日(星期一)12:00前汇总提交至东莞市高新技术产业协会,地址:东莞市汇峰路汇峰中心D区701,联系人:祁智蕾,电话:22992408。
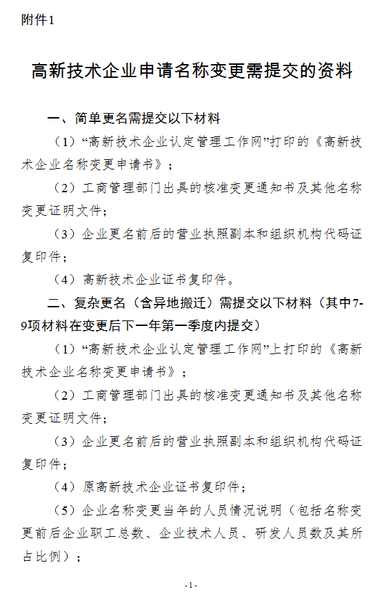
(二)请相关企业及时登录国家高新技术企业认定管理工作网提交更名需求,根据附件1的要求准备好纸质材料(一式2份),并按照当地科技部门时间要求,及时将更名申请纸质材料至所属科技部门,过期不予受理。
特此通知。
附件:
东莞市科学技术局
2020年3月24日



广东赛辰检测服务股份有限公司
联系电话:020-32200125
邮编:510663
地址:广州市黄埔区彩频路9号5楼